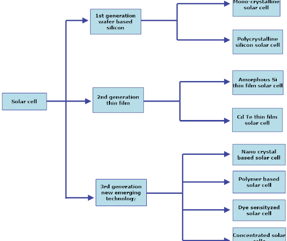
PHOTOVOLTAIC

Various Types of Solar Cell Technologies





Various Types of Solar Cell Technologies – SUN IN CITY






























1.
First Generation Wafer Based Silicon Cells
 Silicon wafer
based technology is the oldest and most popular due to its highest power
efficiency. First generation solar cells are of two types Mono-crystalline and
Polycrystalline solar cell.
1.1.
Mono-crystalline Solar Cell
Mono-crystalline cells are made by cutting a block
of silicon that has been grown from a single crystal.  These are oldest technology based solar
cells. Efficiency of these cells varies from 14% to 17.5%. Performance of these
cells is not good at high temperatures but occupies significantly less volume
to produce same amount of power. These are two times more expensive when
compared to thin film solar cells. Area required for 1 kW solar panel is 6 to 9
m2 .
1.2.
Poly-crystalline Solar Cell
 Polly-crystalline
cells are made by cutting from multifaceted silicon crystal This technology is
comparatively an economical choice. Efficiency of these cells varies from 12%
to 14%. Similarly as in Mono-crystalline solar cell performance is not good at
high temperatures but occupies significantly less volume to produce same amount
of power. It is also two times more expensive when compared to thin film solar
cells. Area required for 1 kW solar panel is 8 to 9 m2 .
2.
Second Generation Thin Film Solar Cell
 Second
Generation Thin Film Solar Cell cells are much more economical when compared to
first generation silicon wafer solar cells. Thin film solar cells are not made
up of any crystal. They are made by depositing a thin layer of silicon that is
deposited on a base material like metal or glass. Light absorbing layer of
silicon wafer cell is around 350

















m thick while light absorbing layer of
thin film solar cell is quite thin .
2.1.
Amorphous Silicon Thin Film Solar Cell
 Amorphous
Silicon thin film solar cells are comparatively less costlier and easily
available all around. “Amorphous” means there is no definite arrangement of
atoms or no definite structure. Temperature performance of these cells is good
at both low as well as high temperatures and efficiency of these cells varies
from 4% to 8%. These cells require less installation time and require much
larger space. Area required for 1 kW solar panel is 13 to 20 m2 .
2.2.
CdTe Thin Film Solar Cell

 For making a practically economically viable
PV system Cadmium Telluride (CdTe) as it is 50% less costlier than conventional
silicon cell and it’s efficiency varies from 9% to 11% . Area required for
1 kW solar panel is 11 to 13 m2. This cell technology is toxic due
to the presence of Cd which is a heavy metal and toxic. Thus manufacturing is
limited due to environmental hazards associated with Cd..
3. Third Generation Solar Cells         
It is the new technology that has evolved in the
market now-a-days but are not studied deeply.
3.1.
Nano Crystal Based Solar Cell
 These are
generally known as Quantum Dots (QD). QD refers to the crystal having small
size of the order of nano meters such as porous Si. Efficiency of these
cells varies from 7% to 8%. These cells have excellent thermal stability and
offer a wide range of product designs. It is also 50% less expensive than Si
cells and requires less installation time and large space.
3.2.
Dye Sensitized Solar Cell
Many studies are going on Dye Sensitized solar cell
(DSSC) for improving it’s performance efficiency. These cells use dye molecules
between different electrodes. These cells consists of four components –
semiconductor electrode, a dye sensitizer, redox mediator and counter electrode. Efficiency of these cells is around 10% and performance is not good at
high temperature conditions.
Polymer solar cells (PSC) are flexible in nature
because of the presence of polymer substrate. Efficiency of these cells varies
from 3% to 10% and performance of these cells is not good at high temperatures.
Due to its flexibility it offers wide range of product designs and requires
less installation time.
3.4.
Concentrated Solar Cell
In Concentrated solar cell (CSC) technology large
amount of solar energy is concentrated over a tiny region of a solar cell. The
principle of this technology is based on optics. When solar radiations are
concentrated on a point, ample amount of heat energy is generated and converted
into electricity using integrated power generator. Efficiency of this cell
is 40% and offers excellent thermal stability.


Related Articles

Back to top button